课程
  • 课程
  • 资讯
  • 我的账户
  • 我的卡券
  • 我的订单
  • 我的协议
  • 申请重学
  • 个人中心
  • 退出登录

绑定手机号

获取短信码
获取短信码
恭喜您获得新人专享红包,可在“我的卡券“中查看使用!
关 闭

新版《医师法》将于3月1日起施行,“医师资格考试报考条件”有大改动!

时间:2022-03-01 09:42:57
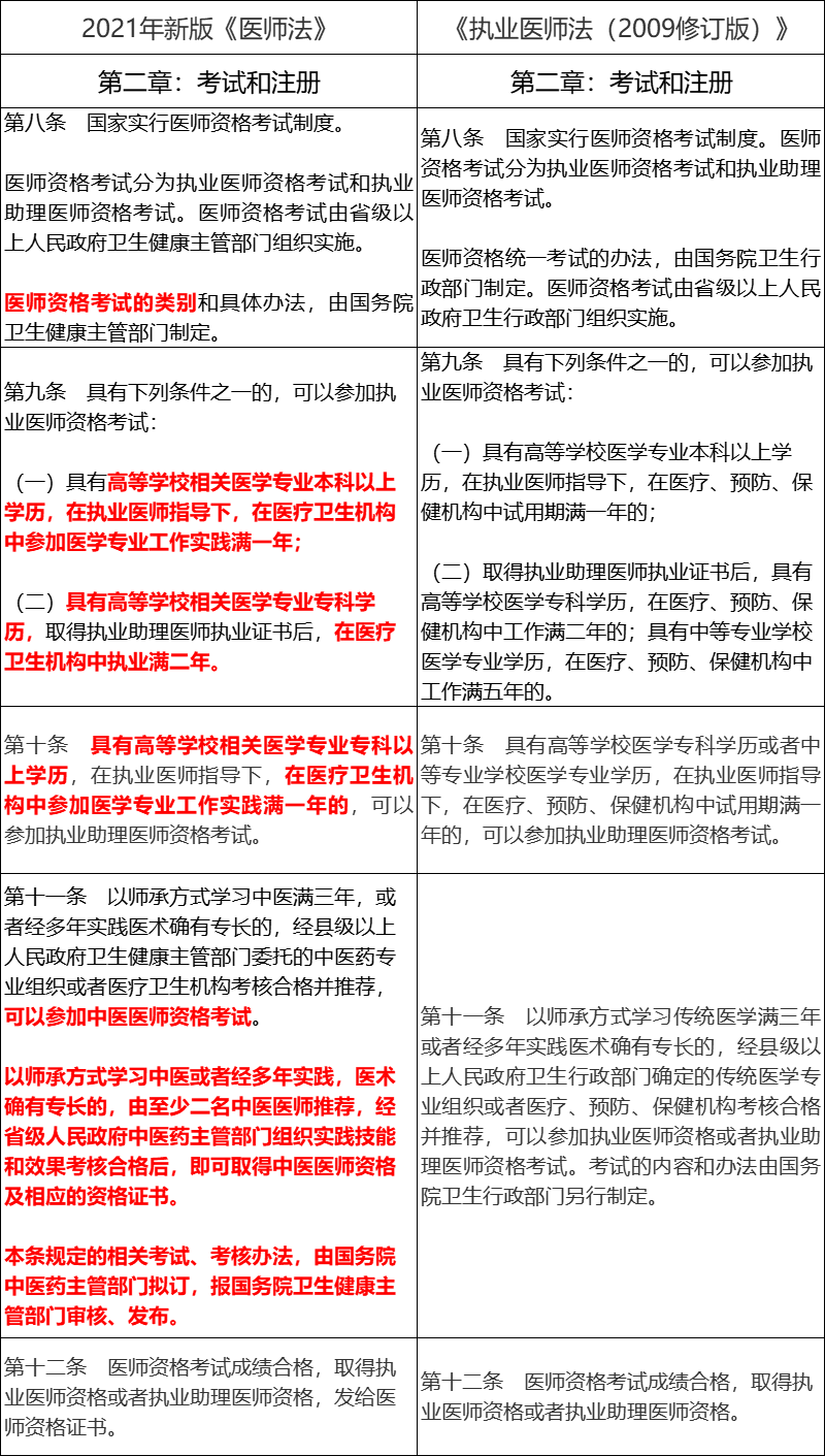
新版《中华人民共和国医师法》(以下简称《医师法》)已于2021年8月20日第十三届全国人民代表大会常务委员会第三十次会议通过,定于2022年3月1日起施行


新版《医师法》的“考试和注册”部分,涉及到医师资格考试报考条件,人卫老师进行了对比分析,需要考生们知悉!

图片

⭕重要提醒:

1. 新版《医师法》删除了原《执业医师法》中的“具有中等专业学校医学专业学历,在医疗、预防、保健机构中工作满五年的”条件。

“可以参加执业助理医师资格考试”的条件也只规定“具有高等学校医学专业专科以上学历,在执业医师指导下,在医疗卫生机构中参加医学专业工作实践满一年”,并没有提到中专学历。

由此可见,中专学历或将不能参加医师资格考试。


2. 《医师法》还强调“在本法施行前以及在本法施行后一定期限内取得中等专业学校相关医学专业学历的人员,可以参加医师资格考试。具体办法由国务院卫生健康主管部门会同国务院教育、中医药等有关部门制定。”

可见,关于中专学历是否可以参加医师资格考试的问题,新版医师法给了一定期限的缓冲时间。


⭕人卫老师强调:

中专生以后能否参加医师资格考试还未盖棺定论,但《医师法》的出台对中专生报考不是一个好消息,给有意愿参考医师资格的中专生的建议是,越早报考越好!


课程推荐
× 优惠券被抢光了
回到
顶部
微信
公众号
QQ
微博
资料
下载
免费
试听
关闭